Oggi, 21 novembre 2016, cade il 139esimo anniversario dell’invenzione del fonografo. Celebriamo la ricorrenza in modo insolito, con un articolo dedicato a quel che avrebbe dovuto mandare in soffitta il giradischi, suo discendente diretto, ma non è riuscito nell’intento.
Poche realtà nell’ambito della riproduzione sonora hanno prodotto tali e tante controversie come il digitale. Tennero banco per lunghi anni, scatenando discussioni a non finire. Ora sono state in gran parte messe da parte, anche se le loro cause, e soprattutto le loro conseguenze, sono tutt’altro che venute meno.
Thomas Alva Edison
Diciamo che è subentrata una sorta di abitudine, col tempo divenuta prassi. Proprio in quanto tale la si dà per scontata.
Andiamo allora a riprendere alcuni degli eventi legati a questo formato, quale esempio degli usi, dei costumi e delle falsificazioni di questo piccolo mondo antico, convinto però di essere al vertice della modernità, che a loro volta rispecchiano le contraddizioni tipiche di ambiti che hanno ben altra rilevanza.
L’avvento del sistema audio a codifica binaria, ovverosia il cosiddetto digitale, ha portato con sé un cambiamento epocale un po’ a tutti i livelli. Non solo in termini di passaggio graduale dall’impiego di un supporto fonografico a un altro dalle caratteristiche completamente diverse, ma anche a livello tecnico, di registrazione, di produzione dei contenuti da diffondere per il suo tramite, e anche del modo stesso di osservare il dispositivo di riproduzione.
Altri cambiamenti significativi sarebbero venuti in seguito, con l’evolversi delle tecnologie di comunicazione, proprio in virtù della codifica binaria del segnale audio, andando a influire persino su quel che riguarda gli aspetti inerenti la composizione e l’esecuzione musicale, sovvertendone completamente l’equilibrio tra costi e ricavi, imponendo nuove modalità di gestione e di sopravvivenza delle persone che si dedicano a tale attività in forma stabile.
Prima della “rivoluzione digitale” difficilmente si sarebbe ipotizzato che il dettaglio costituito dal formato con cui la musica si commercializza e si diffonde avrebbe potuto causare un simile cambiamento. Nei suoi confronti la musica è preminente, perché senza di essa neppure il supporto avrebbe senso. Senza contare che la musica la si è sempre composta ed eseguita, anche quando non vi era neppure l’idea di cosa fosse un supporto fonografico. Il quale rappresenta un mero elemento di intermediazione.
Eppure quell’intermediario ha finito con l’assumere un rilievo tale da causare il vero e proprio stravolgimento di tutto ciò che con la musica ha a che vedere. Questo a sua volta imporrebbe una riflessione in merito a quella che si ritiene la gerarchia delle cose. La musica è l’elemento di base e quindi dovrebbe avere un’importanza preminente, mentre il supporto, che ad essa si riterrebbe subordinato, è riuscito lo stesso ad assumere una valenza tale da causare quanto appena detto.
Se ci si sofferma per un attimo a pensare che cos’era il mondo della musica e di tutto quanto vi ruota attorno prima del digitale, si comprende che di esso non è rimasto più nulla. Nel giro di qualche decennio, quindi, il digitale è andato a costruire uno scenario del tutto nuovo e inimmaginabile nell’epoca antecedente.
Un esordio troppo affrettato
ll passaggio da analogico a digitale ha comportato anche un profondo cambiamento per il modo di pensare degli appassionati riguardo alla cosiddetta sorgente, e quindi di rapportarsi ad essa e di considerarne le diverse componenti.
Questo si deve anche alla stampa di settore, che nella fase di transizione ebbe un ruolo fondamentale nella diffusione delle caratteristiche del nuovo formato e dei suoi vantaggi rispetto all’analogico. Parte di essa affrontò quel compito con uno spirito quantomai collaborativo, sconfinando in un atteggiamento fin troppo zelante. L’equilibrio che una fonte di informazione di qualsivoglia autorevolezza dovrebbe mantenere nei confronti di tutto quanto va ad occuparsi venne messo consciamente da parte.
A pochi mesi dal lancio ufficiale del CD ancora non vi era certezza neppure sulle scelte riguardanti i dischi utilizzati dal nuovo sistema. Qui un Philips in formato a 14 bit, con incisione su entrambe le facce ed etichetta centrale stile LP.
Possiamo dire allora che il digitale ha portato un cambiamento sostanziale anche per l’informazione di settore, dato che l’atteggiamento assunto dalla stampa più compiacente nei suoi confronti sarebbe divenuto da allora in poi lo standard de facto.
E’ evidente che gli appassionati siano stati influenzati da tutto questo, essendo portati istintivamente ad attribuire al sistema di “informazione” un credito maggiore di quello che meriterebbe, come vedremo più avanti. Formandosi così convinzioni non del tutto corrette, proprio in funzione di quanto ne viene propagandato. Che a sua volta deriva dalle “veline” appositamente distribuite per mezzo delle cartelle stampa cui costruttori e distributori affidano la loro comunicazione.
Fu così che nella fase antecedente l’esordio del digitale si arrivò addirittura a sostenere, mantenendo a lungo quel punto, che le apparecchiature avrebbero suonato tutte in maniera identica le une alle altre. Quindi i criteri di scelta da parte del pubblico avrebbero riguardato esclusivamente la dotazione di funzioni accessorie e l’estetica di una macchina rispetto all’altra, proprio in virtù delle caratteristiche tecniche del nuovo sistema, riguardo alle quali la parola più usata era perfezione.
Inutile chiedersi quale fosse la fonte di convinzioni simili, e la competenza di chi le ha sostenute, evidentemente inconsapevole delle motivazioni in base alle quali una macchina suona in un modo o in un altro.
Il nuovo sistema, dunque, era perfetto per antonomasia, o meglio ancora in base alle sue doti intrinseche. In quale misura tale idea fosse attinente al vero lo si sarebbe verificato a breve, quando dalle chiacchiere e dalle aggettivazioni roboanti delle riviste di settore, nonché dai carnet di grafici e misure eseguiti sui primi prototipi che testimoniavano la superiorità indiscutibile del nuovo formato, venne il momento di passare alle dimostrazioni sul campo.
Come spesso accade, fu li che cominciarono i dolori, ben peggiori del solito.
A quei tempi, da semplice appassionato, potei partecipare a una delle primissime dimostrazioni. Ebbe luogo nel padiglione fieristico di uno dei marchi ideatori del nuovo formato, durante la manifestazione dedicata alla riproduzione sonora che allora si organizzava a cadenza più o meno annuale anche qui a Roma.
Fin dal primo istante l’impressione fu di sconcerto, poiché a sostenere le virtù del nuovo sistema, che si andavano proclamando da tanto tempo coi toni summenzionati, era stato scelto un impianto a dir poco inadeguato, ma più che altro ridicolo.
Se al momento la cosa mi sembrò un semplice controsenso, quanto avvenne in tale dimostrazione e poi in seguito testimoniò a favore di una scelta accuratamente calcolata, proprio per lasciare un margine di incertezza riguardo alla causa della povertà sonora che quella dimostrazione mise in luce. Così un comportamento tanto mediocre poteva anche essere attribuito alle apparecchiature di contorno, per quanto fosse del tutto incongruo battere tanto ostinatamente sulla grancassa, per poi presentarsi al pubblico in maniera così sciatta.
Dunque, quella che si sarebbe presa per una scelta inconcepibile e controproducente, era l’unica possibilità che rimaneva per tentare di dissimulare la triste realtà dal punto di vista della qualità sonora.
Essa mostrava che quel formato dipinto come perfetto, era qualcosa di molto ma molto lontano da quel che si pretendeva.
A questo proposito va rilevato anche che i costruttori più legati al nuovo sistema diedero grande rilievo, sempre a mezzo stampa, ai test di ascolto che avevano effettuato nelle condizioni tipiche di quella che dal loro punto di vista era la scientificità più rigorosa.
Panel di ascoltatori selezionati a loro dire con la massima oculatezza, e già qui ci sarebbe molto da discutere sui criteri adottati, erano stati più volte messi di fronte a confronti ciechi. Emerse così inequivocabilmente la superiorità sotto ogni punto di vista del nuovo formato nei confronti del vecchio.
Per conseguenza fu grande la baldanza con cui venne effettuato il lancio del nuovo formato, sicuri che in termini di qualità sonora rappresentasse un passo in avanti di dimensioni epocali.
Per certi versi l’evoluzione rispetto al passato era davvero tale: la lettura ottica priva di contatto con il supporto, l’assenza di usura e di rumore di fondo, le dimensioni e la capacità del supporto giustificavano appieno certe asserzioni.
Tuttavia un conto sono gli aspetti meccanico-funzionali di un dispositivo, soprattutto se osservati attraverso la lente dei problemi intrinseci di quel che dovrebbe sostituire, ben altro le prestazioni che è in grado di esprimere nell’utilizzo pratico, in merito alla qualità sonora.
A questo proposito si tende spesso a fare una confusione alquanto premeditata tra le due cose, basata a sua volta su un ulteriore elemento di confusione, sia pure a un altro livello. Che poi è il limite più marchiano di quella che si definisce prassi scientifica, ma che ci ostina a non voler vedere: la pretesa che la semplificazione della semplificazione della semplificazione di un modello che a sua volta è solo un simulacro già ultra-semplificato dell’evento originario, possa dare un responso di qualche significato e mantenere una pur remota corrispondenza con quel che avviene nel mondo reale
Ci si affida a modelli simili per motivi di praticità e di replicabilità del fenomeno che si vuole osservare, in condizioni che si pretende di definire “controllate”. Ovverosia al calduccio del laboratorio cui viene attribuita la capacità taumaturgica di costituire la copia conforme della realtà. Del resto se si vuole effettuare uno studio su un fenomeno di qualsiasi tipo sarebbe molto più faticoso e complesso andare prima alla ricerca del suo prodursi in termini concreti, per poi esaminarne gli effetti in presenza di elementi collaterali che potrebbero in qualche modo inficiarne lo svolgimento.
Oltretutto lo studioso non è avvezzo al contatto con gli elementi esterni e tantomeno alla fatica fisica. Se avesse voluto compierne, invece di studiare tanto sarebbe andato a fare il manovale, e che diamine!
C’è poi un altro aspetto di cui tenere conto, che è particolarmente insidioso. Quello che lo studioso ha dalla sua tutti i mezzi culturali e linguistici adatti a trovare una giustificazione a qualsiasi sua scelta, anche la più contraria alla prassi corretta, secondo quello che altro non è da una sorta di auto-inganno. Concetto che ritroveremo più avanti e che rappresenta un denominatore comune per tanta della ricerca cosiddetta scientifica. Ai fini della quale la tendenza innata del ricercatore, causa la sua indole umana, è quella di dare il maggior rilievo a ciò che conforta la tesi che intende dimostrare, per nascondere prima di tutto a sé stesso e ai propri occhi tutto quello che potrebbe contraddirla.
In questo il ricercatore somiglia molto a un animale domestico come il nostro gatto, il quale è convinto che se nel nascondiglio in cui si è rintanato lui non vede noi, anche se la sua coda e parte del corpo restano vistosamente scoperti, gli altri non vedranno lui e tantomeno le conseguenze del proprio auto-inganno.
Così la stampa di settore, per prima quella che pretendeva di essere depositaria delle verità evangeliche per via della “scientificità” dei metodi con cui affrontava le questioni connesse alla riproduzione sonora, la cui metodologia abbiamo appena esaminato e ancor meglio vedremo più avanti, diede il maggior credito alle prove svolte al riguardo. Quindi anche al doppio cieco, con cui si ottennero risultati che mai nella storia dell’audio sono stati tanto lontani dalla realtà dei fatti.
Ma questo, invece di far riflettere gli assertori di tali metodologie riguardo alle modalità concettualmente opinabili e di superficialità disarmante con cui si perviene a determinate rilevazioni, li spinse solo ad arroccarsi ancor più nel loro fortino di pretesa scientificità. Riguardo al quale non si rendono neppure conto che è edificato invece sulle basi più solide dello scientismo.
Ovvero di negazione della funzione stessa della scienza, mediante l’imposizione dello scibile conosciuto a limite invalicabile sotto qualunque profilo, prima di tutto quello fenomenico. Per arrivare alla pretesa che qualunque cosa ricada sotto uno o più dei sensi umani, ma non sia catalogata dai testi sacri, sia semplicemente inesistente. E pertanto vada derubricata a sogno, fallacia, allucinazione, fantasia e soprattutto menzogna. Nell’urgenza di delegittimare tutto quanto rischi di porre in evidenza l’inconsistenza del cosiddetto pensiero scientifico, e in particolare della degenerazione cui lo trascinano certuni, a proprio uso e consumo.
La rilevazione di fenomeni non catalogati, allora, non può che provenire da quanti non appartengono alla casta degli eletti. Anzi, proprio perché chi non ne fa parte insiste a segnalare fenomeni che l’ortodossia ha già bollato come inesistenti, e peggio a volerne spiegare in qualche modo le origini, non potrà mai essere cooptato al soglio della Vera Scienza.
Che poi così facendo si pratichi l’esatto contrario di essa, ovvero l’oscurantismo più retrivo abbinato alle dosi sovrabbondanti di intolleranza che sono l’origine della caccia alle streghe, è un aspetto del tutto insignificante.
L’essenziale è tenere al riparo la “Scienza” da chi vorrebbe inficiarne la sacralità, sovvertendone l’ordine immutabile. E soprattutto minando il potere assoluto detenuto dal clero che è l’unico ad essere autorizzato, motu proprio, a officiarne le funzioni liturgiche.
Tutto questo pone in evidenza anche quello che è il limite più grande di tutto il cosiddetto procedimento scientifico, riassumibile
Le conseguenze del cosiddetto pensiero scientifico: negli USA durante gli anni ’50 era possibile acquistare sigarette persino nel letto di un ospedale, offerte dalle stesse infermiere. Varie ricerche avevano già dimostrato la dannosità del fumo. La risposta delle multinazionali del tabacco fu di assoldare i medici a supporto dei suoi interessi. La similitudine con i fatterelli di cui ci stiamo occupando appare in linea di principio evidente.
come al solito in “chi controlla i controllori?” Lo scienziato, per sua forma mentale, per motivi di carriera, per dimostrare a chi finanzia la sua ricerca che non ha buttato i suoi soldi, è incline a dare il massimo risalto a tutto ciò che dimostri le sue teorie e viceversa a lasciare sullo sfondo quanto invece possa contraddirle.
Va da sé, allora, che chi è chiamato a eseguire test volti a dimostrare l’efficacia di un ritrovato, metta in atto tutte le misure necessarie affinché diano il responso più confortante per chi li ha commissionati.
Finendo così nell’auto-referenzialità che con la vera scienza ha ben poco a che vedere.
Perché tanta fretta?
Resta da capire perché si volle arrivare all’esordio del nuovo formato, malgrado si trovasse ancora in una fase così prematura.
Come mai i suoi artefici non si resero conto delle condizioni in cui si trovava, quando persino un semplice appassionato dall’esperienza che poi non era tutto ‘sto granché poteva comprendere senza difficoltà la realtà delle cose?
E’ possibile che proprio l’essersi affidati a metodi di verifica sui quali si riponeva una fiducia assoluta, ma del tutto inadeguati a dare un’idea della realtà, anche approssimata, sia una delle cause che portarono a mettere in serio repentaglio le possibilità di successo del digitale.
Per altri versi va ricordato che sul PCM, ossia il formato alla base del CD, l’industria elettronica stava investendo cifre ragguardevoli già da molti anni. Le prime presentazioni al pubblico vennero fatte in pompa magna alla Tokyo Audio Fair del 1976, se non ricordo male, dunque gli studi al riguardo e quindi gli investimenti, dovevano essere iniziati molto prima. Si può ipotizzare che si fosse arrivati alla scadenza dei termini per quello che doveva essere l’inizio della fase di rientro per le spese affrontate.
Di qui allora, la necessità di spingere sull’acceleratore con l’accavallarsi frenetico delle decisioni e dei ripensamenti al riguardo, quindi di tutta l’incertezza che ne deriva. A pochi mesi dall’esordio non si era neppure giunti a definire compiutamente il formato dei dischi e persino quello della codifica, che fino all’ultimo avrebbe dovuto essere basata su parole a 14 bit.
Nessuno vi ha mai fatto riferimento, ma si può ritenere anche che proprio tra le conseguenze di tale frenesia vi fu quella che si potrebbe interpretare come una rottura di fatto tra i principali contraenti dell’accordo di collaborazione che doveva dar vita al CD. Il comportamento tenuto da entrambi di lì in poi, più simile a quello di nemici giurati, sembrerebbe suffragare certe ipotesi.
Mentre Sony e tutto il resto del pannello di aziende che vi faceva riferimento si presentarono all’esordio del CD con
Il Philips CD 100 aveva doppi convertitori a 14 bit e sovracampionamento di fattore 2, particolari resisi necessari per il passaggio da 14 a 16 bit deliberato in extremis, e probabilmente in forma unilaterale, per il formato CD.
macchine a 16 bit, Philips venne colto alla sprovvista. Tanto è vero che il suo CDP 100, equipaggiato da convertitori a 14 bit, venne modificato in extremis per adattarsi alla codifica a 16 bit, mediante l’aggiunta di un secondo convertitore, sempre a 14 bit, e di una iniziale tecnica di sovracampionamento di fattore 2.
Possibile quindi che vi sia stata una decisione unilaterale e all’ultimo istante da parte di Sony, che decise di andare sul 16 bit. Ponendo Philips di fronte al fatto compiuto e all’onere di decidere se seguirla, sia pure a malincuore, oppure di prendere la propria strada rescindendo l’accordo.
Come vediamo, quello che sarebbe divenuto lo standard di fatto per i decenni a venire, e ancora è sulla breccia, ebbe una gestazione molto travagliata.
Le conseguenze della débacle iniziale e le origini di un’iniziativa editoriale
Torniamo per un istante a quella dimostrazione sul campo del digitale, o meglio alle conseguenze che andò a determinare.
Insieme alle numerose altre che si tennero nello stesso periodo, mise innanzitutto in evidenza che dal punto di vista della qualità sonora il digitale era del tutto inadeguato. Nel futuro si sarebbe migliorato notevolmente, ma allora l’impressione generale fu proprio quella.
Essa non poté che gettare un sospetto, tanto grave quanto fondato, che rischiava di travolgere l’operazione digitale in sé e per sé, e insieme ad essa le testate che più si erano impegnate nell’azione propagandistica a suo favore. Proprio perché al riguardo avevano battuto oltre ogni limite sulla grancassa, dando fondo all’arsenale delle iperboli e dei superlativi assoluti messo a disposizione dalla lingua italiana, e poi anche dal gergo tecnico della riproduzione sonora.
Quelle testate, oltretutto, avevano preteso di affermarsi e di differenziarsi rispetto alla concorrenza proprio in base al rigore e alla “scientificità” dei loro metodi di indagine. Purtroppo già alla prima occasione ne venne alla luce l’inconsistenza, e in maniera clamorosa. O, per meglio dire, la singolare capacità di dare responsi del tutto opposti a quelle che poi la realtà andava a testimoniare.
Un evento del genere avrebbe potuto avere conseguenze catastrofiche. Tali da causare la perdita degli investimenti, in termini di risorse economiche, di impegno personale, di ricerca della reputazione e di costruzione dell’immagine che il gruppo transfuga dalla pubblicazione più anziana del settore aveva messo in campo nel periodo immediatamente precedente.
Va ricordato infatti che i fondatori della rivista più coinvolta nel lancio del digitale furono gli artefici del colpo di mano che azzerò di punto in bianco la redazione e il comitato tecnico di un’altra testata, la più diffusa nel settore. Al punto da causarne per lunghi mesi la scomparsa dalle edicole.
Ciò avvenne proprio nel momento in cui il lancio imminente del nuovo formato rendeva necessario il supporto propagandistico più consistente.
Chi ha l’età necessaria ricorderà certamente quali e quante aspettative furono destate negli appassionati da un battage giornalistico senza precedenti. Gli artefici di quel formato, dopo aver investito a loro volta e per molti anni somme rilevanti per la sua realizzazione, non avevano certo intenzione di lesinare sulla comunicazione chiamata a garantirgli il successo necessario, anche dal punto di vista finanziario.
E’ evidente allora che vi fossero somme in palio tali da rappresentare un incentivo molto convincente, per chi si fosse innanzitutto dimostrato in grado di intercettarle. Che poi sia riuscito nell’intento chi dell’aria boriosa, saccente e scostante tipica del luminare, o meglio del barone universitario, aveva fatto il proprio cliché, credo sia ulteriormente esplicativo riguardo all’efficacia dei metodi seguiti nell’operazione da cui derivò il digitale.
Proprio per l’esordio del digitale venne programmata una campagna pubblicitaria dalle dimensioni senza precedenti, e che mai più si sarebbero ripetute in seguito. Si arrivò persino alla trasmissione di spot televisivi sulle principali reti nazionali, centrati sullo slogan “Avanti, disco!”
Fu così che nel tentativo di riequilibrare il colpo che si era procurato con la grave imprudenza delle sue prese di posizione, cui fu obbligato dal ruolo che aveva assunto, la dirigenza di quella rivista nata in funzione del digitale non trovò di meglio che mettere in piedi una campagna di stampa dai toni particolarmente aggressivi. Atta a delegittimare chiunque si azzardasse a rilevare le doti di maggiore musicalità che restavano appannaggio dell’analogico.
Ennesima dimostrazione che quando mancano gli argomenti concreti, gira e rigira gli strumenti che si utilizzano sono sempre gli stessi. A tale proposito, dalla pubblicazione di cui stiamo parlando si giunse persino a insultare esplicitamente i cosiddetti analogisti. Senza farsi mancare nulla dell’usuale contorno di falsità, a iniziare con il tacciarli di essere dei retrogradi, dei passatisti inguaribili, per arrivare a definirli degli ignoranti, tesi unicamente alla salvaguardia dei propri interessi(!).
Come vediamo, allora, le accuse lanciate da chi non ha argomenti migliori per sostenere la propria posizione, descrivono con grande precisione non la realtà altrui ma la propria. Cosa che peraltro avviene con grande frequenza in qualsiasi ambito.
Proprio un’operazione dettata in primo luogo da un cospicuo risvolto economico era alla base della nascita di quella rivista. Non a caso riuniva persone che a ogni occasione avrebbero dimostrato la propria ipocrisia e la suprema intenzione di badare esclusivamente ai propri interessi. Più tardi avrebbero lasciato in eredità quell’impresa ad allievi capaci di superare i maestri sullo stesso terreno.
Quando alla successiva edizione del SIM, allora la più grande mostra nazionale del settore, venne messo pubblicamente di fronte a un buon analogico, il digitale non poté che andare incontro all’ennesimo bruciante smacco.
Si andarono così a rinfocolare i toni di quella gazzarra vergognosa, che arrivarono all’assurdo. Chi aveva attaccato per primo e oltre ogni limite a suon di menzogne e di insulti, al fine di difendere la reputazione della propria iniziativa che aveva messo in discussione con la sua imprudenza e incompetenza, cercò addirittura di passare per la vittima di chissà quale macchinazione.
In questo si pone in evidenza la statura morale, prima che umana, delle persone che si sono abbandonate a un simile modo di fare. Ma soprattutto l’incapacità, proprio a livello intellettivo, di apprendere qualcosa dalle lezioni impartite dalla vita.
Se da quegli eventi si poteva trarre un insegnamento, era che l’affidarsi ai responsi del banco di misura ottenuti dagli artefici del digitale, sulla carta già allora particolarmente brillanti, fu un azzardo che per poco non si rivelò esiziale. Proprio perché a dispetto di misure tanto convincenti, all’atto pratico la qualità sonora dell’analogico era inavvicinabile per il digitale di allora. Ma invece di accettare l’evidenza della cosa e quel che suggeriva in maniera così esplicita, si decise di fare l’esatto contrario di quel che il buon senso avrebbe consigliato.
Si spinse ancor più l’acceleratore sulle misure di laboratorio e si trascurò deliberatamente e in modo totale l’analogico, che per decenni non ebbe più spazio alcuno su quella rivista, proprio in quanto colpevole di sottolineare una verità che non si intendeva riconoscere e tantomeno tollerare.
Questo a ulteriore ed ennesima dimostrazione delle ricadute concrete del pensiero e dell’approccio “scientifico”, e della incapacità dei suoi assertori più eminenti di trarre il benché minimo insegnamento dalle lezioni che la vita impartisce. Che poi è proprio lo spartiacque che divide il buon senso dall’incapacità di rapportarsi con la realtà.
Eccoci di fronte alla riprova prima anticipata che chi è convinto di interpretare correttamente il pensiero scientifico, all’atto pratico tende a dare il massimo rilievo agli elementi che sostengono le proprie tesi, per tralasciare deliberatamente, e se possibile occultare tutto quanto ne dimostra l’erroneità. Questo modo di fare lo troveremo di nuovo più avanti, nel pieno del suo splendore.
Inevitabile chiedersi se sia questa una pratica scientifica o piuttosto un’azione smaccatamente puerile.
Viene a tratteggiarsi così il preciso ritratto degli alfieri del pensiero “scientifico”, interessati soltanto all’affermazione prima di tutto economica e gerarchica della propria persona e delle proprie convinzioni. Se per caso non coincidono con la realtà, che sia quest’ultima a cambiare: loro non si smuovono di un millimetro.
E’ la “scientificità” inattaccabile che costoro sono intimamente convinti di impersonare a farli sentire comunque dalla parte della ragione.
Primo, metterci una pezza
Fu così che quel sistema di riproduzione così “perfetto” dovette essere sottoposto a un processo intensivo di miglioramento che non fu solo di proporzioni inaudite. Doveva essere anche molto veloce, per non pregiudicare ulteriormente le sorti di un formato che, in tutta evidenza, si era voluto mettere sul mercato con troppa fretta, in una fase in cui era ancora gravemente immaturo.
Quel processo assunse quindi un ritmo forsennato, causando un abbreviamento talmente drastico per il ciclo di vita delle apparecchiature che ad esso facevano capo, da arrivare a limiti imprevedibili e controproducenti. I suoi frutti furono i primi germogli di una crisi che da allora in poi sarebbe andata sempre più aggravandosi.
Tale processo passò per fattori di sovracampionamento sempre più elevati, che crebbero in breve da 2 a 256 e oltre, per il numero di bit dei filtri digitali e convertitori in perenne crescita, da 2 x 14 a 16 e a 18, poi a 20, 24 e via andare, dal multibit al bit singolo e al Sigma-Delta, con una pletora di sistemi diversi, dai nomi più fantasiosi che andavano a indicare sostanzialmente sempre la stessa cosa, al noise shaping di ordine sempre maggiore.
Si affermò allora un concetto del tutto nuovo, che è un altro portato del digitale, quello inerente la parcellizzazione del processo evolutivo. Per il suo tramite, nella prassi usuale del capovolgimento di valori insito nella mentalità capitalista, si riesce persino a trasformare la fondamentale inadeguatezza di un sistema o prodotto nell’occasione di realizzare una quantità di profitti maggiore. Proprio attraverso un processo di miglioramento che allo scopo si rende il più possibile frammentato ed estenuante.
Certo, si tratta di un gioco che alla lunga non può che mostrare le sue contraddizioni, come è avvenuto puntualmente.
John Maynard Keynes.
Ma nel lungo termine siamo tutti destinati a scomparire, come scrisse John Maynard Keynes nel suo “A Tract on Monetary Reform”. A questo proposito CEO, amministratori delegati e simili sanno perfettamente che nel processo di sostituzione altrettanto rapido e ininterrotto che contraddistingue le loro figure professionali, nel lungo termine non saranno più nei posti che occupano al momento. Quindi l’orizzonte più remoto che si pongono è la trimestrale di cassa o tutt’al più il rendiconto annuale di bilancio. E’ per allora che occorre presentare i numeri più convincenti agli occhi degli azionisti. Ne consegue che le strategie a lungo termine perdano di ogni rilievo. Il primo comandamento, dunque, è “tanti, subito e col minimo di fatica”. E che tutto il resto vada al diavolo.
Noise shaping, censura e zoccoli d’asino
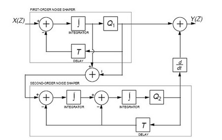
Quanto al noise shaping, altro non è da una forma di controreazione applicata al dominio digitale. Va rilevato innanzitutto come la stampa di settore abbia raccontato mirabilie al riguardo, ma sempre guardandosi dal far rilevare quello che appare evidente alla semplice osservazione di un diagramma schematico concernente il funzionamento di tale dispositivo, che in italiano viene tradotto in modellatore di rumore.
D’altronde se la controreazione è la bestia cattiva, che la realtà impura delle circuitazioni analogiche ci ha obbligato ad accettare nelle buie epoche in cui i destini magnifici e progressivi della codifica binaria erano di là da venire, non sia mai che il digitale, perfettissimo per legge divina, debba finire con il dover ricorrere ad essa nel processo di miglioramento atto a risollevarlo dalle paludi in cui si è ritrovato nei suoi primi anni di vita.
Osservando lo schema a blocchi di un modellatore di rumore, chi ne mastica appena il minimo si accorge subito che opera secondo il modello della controreazione.
Da questa immagine appare evidente che il noise shaping è basato sul procedimento della controreazione. Il segnale all’uscita del dispositivo è infatti reimmesso alla sua entrata, dopo che ad esso viene applicato un ritardo. Qui il diagramma schematico di un noise shaper del primo ordine abbinato a uno del secondo ordine.
A suo tempo ebbi la malaugurata idea di scriverlo: l’allora direttore della rivista, che divenne tale proprio perché si piccava di essere tra i maggiori esperti del digitale, per prima cosa lo censurò, dando poi la stura alla sua violenza non solo verbale per mezzo di una gran sfuriata, nella quale disse che ciò non è assolutamente vero e chiese come mi passasse per la testa di scrivere cose simili.
Figurarsi che persino il dottissimo docente, della più riverita università italiana per le materie tecniche, gli aveva assicurato che non è assolutamente vero, e nel digitale le cose stanno in maniera completamente diversa dall’analogico. Aggiungendo poi che si doveva farla finita con certi spropositi.
In sostanza quei grandi luminari pretendono di sostenere che siccome la controreazione viene applicata al segnale digitale, allora non può causare noia alcuna. O meglio proprio perché si applica al digitale, basta questo affinché perda il suo stesso connotato.
Come se il meccanismo di reimmissione all’ingresso di un circuito di quel che è presente alla sua uscita, previa applicazione ad esso un ritardo e oltretutto moltiplicato su più stadi, possa variare la propria natura e quella delle sue conseguenze a seconda del formato dell’elemento su cui va ad agire.
Vediamo allora cosa ci racconta Grant Erickson, del dipartimento di ingegneria elettronica dell’Università del Minnesota:
Noise shaping reduces quantization noise by using a negative feedback technique. In effect, the shaper attempts to reduce quantization noise by using its known qualities to actually subtract from the signal.
Traduco letteralmente: il noise shaping riduce il rumore di quantizzazione con l’impiego di una tecnica di controreazione (negative feedback technique). In effetti, il modellatore tenta di ridurre l’errore di quantizzazione utilizzando le sue conosciute qualità di effettiva sottrazione del segnale.
Si potrebbe essere più chiari?
Qualche tempo dopo, sull’argomento si inserì l’ultimo arrivato nel settore del digitale.
Un certo Marantz, l’avete mai sentito nominare?
Guarda un po’ la combinazione, per il suo lettore SA 11 ha previsto proprio la possibilità di disattivare il noise shaper. Per poi spiegare nel manuale d’uso che si tratta di un elemento che effettua funzioni di controreazione nei confronti del segnale digitale. Come tale è in grado di influire sensibilmente sulla sonorità della riproduzione. Il costruttore sottolineò inoltre, con chiarezza che non poteva essere migliore, che per quanto i modellatori di rumore operino nel dominio digitale, sempre di controreazione si tratta.
Il Marantz SA 11, sul quale il noto costruttore ha previsto la possibilità di disattivare il noise shaping, poiché ritiene dannoso per le doti sonore il principio di controreazione su cui si basa.
Qui di seguito quello che ci dice Marantz.
Noise shaping is a type of digital feedback used in the algorithms for oversampling. This digital feedback enables improved linearity for low levels[…] However, this digital feedback is still feedback nonetheless. […] Although no measurement differences are shown in the SA-11S1, the sound quality is changed.
Il manuale del Marantz SA-11, scaricabile all’indirizzo http://www.disc-player.com/manuals/marantz/Marantz_SA-11S1.pdf
Non credo vi sia bisogno di traduzione. Non solo Marantz ci ripete più volte che il noise shaping altro non è da una controreazione applicata al digitale, ma tiene a precisare che per quanto avvenga in tale dominio, resta comunque controreazione. Per poi aggiungere che sebbene le misure di laboratorio non siano in grado di evidenziare differenza alcuna tra noise shaper attivo o meno, le caratteristiche del suono cambiano eccome.
Ecco allora che la stessa documentazione di uno tra i costruttori più riveriti da chi è un convinto assertore dell’insostituibilità delle misure, certifica che esse non sono in grado di dare conto delle modificazioni intervenute sulle modalità funzionali di un’apparecchiatura, oltretutto in merito a un elemento operativamente rilevante come il noise shaping.
Neppure riescono a dare cenno alcuno per i cambiamenti che ne derivano in termini di qualità sonora, che invece all’orecchio umano appaiono evidenti.
Per mezzo del banale paragrafo di un manuale d’uso crolla il castello di carte costruito da un’intera classe di tecnocrati, in funzione di interessi personali.
Per favorire i quali non si sono assolutamente fatti scrupolo di diffondere una massa enorme di menzogne, alle quali il pubblico ha creduto in piena buona fede. Quel che è peggio, su questi argomenti ancora si accapiglia, inconsapevole della realtà testimoniata in quelle poche righe. Che si è fatto in modo di tenere ben nascoste, mentre i falsari contano beati i denari che hanno accumulato spacciando le loro fandonie.
Di fronte a tutto questo si potrebbe la tentazione di includere anche Marantz nell’elenco dei visionari e degli allucinati a carattere sonoro.
Ho idea che più di qualcuno non tarderà a farlo.
Come mai la pubblicistica di settore, e soprattutto una sua parte ben precisa, tanto solerte nel rilevare tutto quanto va a favore dei propri interessi e della propria immagine, ha tralasciato di dare il rilievo dovuto all’asserzione di uno tra i più rispettabili e stimati costruttori a livello mondiale?
Come accennato all’inizio di questo articolo e poi più avanti, vediamo che proprio chi si picca di osservare la più rigorosa delle metodologie scientifiche è sempre pronto a celebrare e gonfiare artificiosamente la propria fama a fini di ascendente nei confronti del prossimo, facendo di tutto per dare una raffigurazione della realtà strumentale e pretestuosa. Nello stesso tempo si impegna a nascondere quanto potrebbe rivelarsi nocivo al riguardo.
Tutto questo in ambito generale. Riguardo invece alle prese di posizione dei due personaggi summenzionati, quel che si trova nel manuale dell’SA-11 dimostra che sono semplicemente il frutto della loro fantasia.
Malgrado ciò le hanno imposte con scientifica protervia.
Eccoci di fronte all’ennesimo paradosso, in cui termini e ruoli si capovolgono completamente. Le vittime della fantasia, i visionari, secondo quei grandi luminari, sarebbero le persone che mediante l’ascolto vanno a rilevare determinati accadimenti. Però poi si scopre, come nella fattispecie, che le cose stanno esattamente al contrario.
Emblematico.
Inevitabile a questo punto chiedersi perché si dovrebbe negare una simile evidenza, oltretutto in modo così veemente.
La sola risposta che riesco a darmi riguarda la mentalità a compartimenti stagni tipica dei troppi che hanno mandato a memoria quel che hanno letto sui libri di scuola senza capirne il significato. E soprattutto la genuflessione prima di tutto mentale ai falsi dogmi di una dottrina volta agli interessi di chi ne ha in numero maggiore da difendere. Ulteriore contributo alla comprensione di quel che si intende materialmente con la definizione attuale di “scienza”.
Ancora una volta ci troviamo di fronte alla dimostrazione concreta che tutti questi personaggi, paludati del loro pensiero “scientifico”, quanto a competenza e soprattutto a capacità di comprensione di quel che si presenta di fronte ai loro occhi, oltretutto con grande chiarezza, dimostrano di avere i più ampi margini di miglioramento.
Veramente il mio pensiero sarebbe un altro, ma non è bello infierire su chi è stato preso di mira dalla natura, che ha inteso mostrare così la sua indole beffarda.
Ci troviamo di fronte, insomma, a un’applicazione palese dell’arte definita come auto-inganno. Riguardo a questo concetto raccomando come sempre la lettura di Orwell e del suo “1984”, nel quale è descritto come “bispensiero”, mentre la volontà di sottrarsi ad esso, tramite il mantenere un processo cognitivo e di verifica più lineare, è rubricata come “psicoreato”.
Da tale lettura, in merito a entrambi i concetti si potranno comprendere appieno origini, cause, modalità e conseguenze.
George Orwell
Si tratta di un meccanismo mentale tanto più grave, in quanto esercitato attraverso una forma di coscienza “parallela” da chi dovrebbe rappresentare un riferimento affidabile, a livello didattico e culturale. Invece in tale veste si diffondono i metodi, il portato e le imposture dell’auto-inganno.
Se queste sono le condizioni dell’Università Italiana, oltretutto riguardo a una delle sue facoltà di maggior prestigio, per trovare una risposta alle domande inerenti il declino di questo paese disgraziato non c’è bisogno di andare tanto lontano.
La folle corsa
Naturalmente da parte della pubblicistica di settore è stato dato il più ampio risalto al processo spasmodico di perfezionamento del digitale. Solo che la corsa al recupero in termini di prestazioni e doti sonore di un sistema lanciato in maniera tanto prematura, è stata contrabbandata per un positivo dinamismo del processo di innovazione tecnologica.
Come sempre i suoi costi furono scaricati sul pubblico. Prima lo si è convinto con una propaganda asfissiante che passando al digitale avrebbe acquistato un prodotto all’apice del progresso tecnologico. Poi gli si è appioppato un oggetto costoso ma inadeguato, che nel giro di qualche settimana sarebbe stato già vecchio, poiché sostituito dal nuovo modello caratterizzato dai due bit in più o dal fattore di sovracampionamento appena maggiore, sia pure destinato a dimostrarsi sostanzialmente equivalente.
Si è trattato allora di null’altro da una spinta sovra-accelerata all’obsolescenza, realizzata in base a una logica folle che ha causato il disamorarsi di tanti appassionati.
Non è possibile, infatti, spingere le persone ad acquistare qualcosa a caro prezzo, per poi renderlo vecchio, quindi abbattendone il valore, con tanta rapidità. O meglio lo si può fare ma solo una volta. Il pubblico capisce l’antifona e prima di acquistare di nuovo, se mai ciò accadrà, ci pensa non due ma duecento volte. Per farlo solo nel momento in cui vi è davvero costretto.
Infatti, come ho già scritto in “Analogico, il punto della situazione” proprio la condizione di dominio assoluto cui si è voluto a ogni costo sospingere il digitale, è stato il vero elemento scatenante di una crisi che non avrebbe più mollato la presa di questo settore.
Il mito del convertitore D/A
In un contesto simile, nulla di strano che la pubblicistica di settore abbia insistito oltremodo sui convertitori D/A. Elementi sui quali si è giocato in gran parte il processo di adeguamento forzato e quindi visti come l’elemento più critico del sistema audio digitale, cosa vera ma solo in parte. O meglio non nelle proporzioni attribuite a tali componenti, che in base a certe asserzioni si potrebbe credere facciano da soli la sonorità di una sorgente digitale. Il che per forza di cose non può essere.
Una coppia di TDA 1541, qui nella versione S1 Silver Crown per lungo tempo ritenuti tra i migliori convertitori per le loro presunte di doti sonore.
Di certo la ri-trasformazione del segnale in analogico è un elemento basilare, che comporta una serie di criticità. Questo in particolare nei primi anni del digitale, dato che i convertitori di allora, cosiddetti a pesi binari, funzionavano mediante l’attribuzione di un dato livello di segnale al bit più significativo, preso a riferimento. Poiché tale riferimento era gravato inevitabilmente da un errore che andava a moltiplicarsi man mano che il segnale scendeva di livello, si causavano aberrazioni consistenti proprio laddove si gioca spesso la differenza tra una qualità di riproduzione mediocre e una di ben altro rilievo.
Questo può essere visto come uno dei motivi per cui al convertitore è stata attribuita un’importanza maggiore del dovuto. In primo luogo perché si tratta di un argomento editorialmente pagante: la sua funzione è comprensibile dal pubblico senza troppe difficoltà, proprio in funzione della differenza tra digitale e analogico, e non è difficile far passare l’idea che proprio in tale elemento risieda il fulcro della sonorità di una qualsiasi sorgente digitale.
Parlando del convertitore, poi, si può dare l’impressione di un buon approfondimento sulle tematiche inerenti il sistema digitale. Per il suo tramite si può attribuire facilmente una connotazione alla macchina che fa uso dell’uno invece che dell’altro, a fronte della complessità di indagine per altri elementi fondamentali nell’economia di una sorgente digitale.
Di qui è nata una sorta di mitologia inerente il convertitore D/A. e a questo proposito credo sia illuminante la testimonianza di Ken Ishiwata, il progettista dal quale prendono il nome le sorgenti Marantz “KIS”, che sta appunto per Ken Ishiwata Signature.
Successivamente alla delibera del sistema Super Audio CD, nella sua personale sperimentazione tentò la rimozione tout court dei convertitori D/A, ottenendo risultati di rilievo notevole. Come accade quasi sempre peraltro, nel momento in cui si libera il percorso del segnale da un ostacolo di un certo rilievo.
Così propose al marchio con cui collabora di estendere tale soluzione alle macchine di serie. Per sentirsi rispondere che effettivamente l’eliminazione del convertitore D/A sembrava permettere un miglioramento non indifferente delle doti sonore dei lettori SACD, ma siccome “il pubblico non è preparato a una cosa simile”, i convertitori D/A sarebbero rimasti al loro posto.
Un ottimo esempio di paternalismo applicato alla riproduzione sonora.
Ken Ishiwata
Fossi stato in lui, avrei detto che se si vuole continuare a usare il mio nome nel modo in cui lo si fa, allora è necessario anche rispettare il frutto della mia ricerca. In caso contrario si può sempre appiccicare sui frontali della apparecchiature il nome del primo Pinco Pallino che capita. Ma il caro Ken non sembra abbia voluto farsi valere fino a quel punto. Peccato.
Morale, se si è martellato per decenni il pubblico con cose vere fino a un certo punto, poi risulta difficile andargli a raccontare che la realtà è ben diversa. Più conveniente continuare a penalizzare deliberatamente la sonorità del prodotto, sia pure di alta classe, piuttosto che lasciar trapelare la verità.
Eccoci di fronte, allora, a un altro degli elementi surreali tipici del mondo della riproduzione sonora.
Del fatto appena raccontato ci si è presto dimenticati, o meglio si è fatto in modo di tenerlo sotto silenzio, continuando a parlare di convertitori come dei supremi decisori ai fini della qualità sonora di qualunque macchina operi a partire da segnale digitale.
In realtà, come ho già detto a una persona che mi ha inviato un quesito al riguardo, lo stesso identico convertitore può caratterizzare la realizzazione di una macchina dalla sonorità eccellente e di una men che mediocre. Tutto dipende, come sempre del resto, dalle condizioni di contorno in cui lo si fa operare. A livello di alimentazione, di stadi di uscita, di modalità di trattamento ed elaborazione del segnale digitale, di scelta dei componenti e così via.
Però, da parte della pubblicistica, queste cose vengono regolarmente sottaciute. Si spinge sul particolare meglio connotabile nello stesso identico modo che si adotta per le apparecchiature. Ossia trascurando il fatto che più la qualità dell’impianto sale, più perdono di importanza, a favore proprio delle condizioni in cui le si fa operare, che assumono un rilievo sempre più preponderante.
Il perché di usanze simili è presto detto: mentre sui cambi di apparecchiature e quindi anche di convertitore, mediante le macchine che li contengono, si guadagna in parecchi e si fa PIL, sugli sforzi dedicati da ciascun appassionato ai fini di migliorare le condizioni in cui opera il suo impianto, per larga parte affidati all’inventiva personale, il guadagno è pari a zero.
Anzi si va in perdita, poiché si rischia che l’appassionato capisca finalmente che cambiare di continuo apparecchiature è del tutto inutile ai fini della qualità di riproduzione, se non si pone ciascuna di esse nelle condizioni migliori per esprimersi.
Fondamentale, a tale proposito, è lo sminuire con ogni mezzo l’importanza di tutto ciò che non si comperi al prezzo più alto possibile, forzando a un continuo cambio di apparecchiature, che per sua natura è destinato a causare delusioni sempre maggiori.
Il perché è presto detto: come i diffusori più sono validi e più mettono in evidenza i difetti dei componenti a monte, così più le apparecchiature sono raffinate e più mostrano i problemi causati dalle modalità di installazione e di funzionamento inadeguate a cui le si costringe.
Di conseguenza, se si trascurano i fondamentali più soldi si spendono e più si è destinati a restare insoddisfatti.
Altrettanto evidente è che forzando oltre il lecito questo ciclo senza senso, non si può far altro che portare alla nausea un numero sempre più elevato di appassionati, da cui riduzione del bacino di mercato e assenza di ricambio generazionale. Proprio perché chi non è stato tratto all’interno del vortice da dipendenza e rincretinimento audiophile, certe cose le nota all’istante.
Soprattutto, questo modo di fare obbliga ad aumentare sempre più i prezzi, per apparecchiature che per contro hanno un valore intrinseco sempre minore. Proprio perché se si causa il calo dei volumi di vendita, su ogni singola apparecchiatura si deve caricare maggiormente affinché il mercato stesso possa restare in piedi.
Così va a finire che le soluzioni, o meglio i trucchi escogitati per produrre un PIL maggiore nel breve termine, a lungo andare finiscono invece con l’azzerarlo. Tanto gli attori della filiera commerciale di settore sono tutti dei keynesiani sfegatati. Ma solo riguardo al modo di osservare il lungo termine e sempre con il lato B degli altri, ovviamente. O meglio ancora, con il loro portafogli.
Dai convertitori ai formati
La medesima attribuzione di un’importanza del tutto sproporzionata riguarda i diversi formati oggi presenti nell’ambito dell’audio digitale. Anche in questo caso si è tentato di procedere alla rottamazione del formato originale, il 16 bit/44,1 kHz proprio nel momento in cui stava giungendo alla maturazione, e quindi alla fase in cui avrebbe potuto mostrare finalmente le sue potenzialità. Che a una ventina d’anni dall’esordio hanno iniziato a dimostrare di non essere proprio da buttare via. Anzi.
Proprio per questo avrebbero potuto rappresentare un freno all’affermazione di quelli destinati a succedergli. Come spesso accade, al loro riguardo si è ceduto alla tentazione di far passare la quantità per qualità, che peraltro è un tratto congenito nello stesso formato digitale. Ma se lo è a livello di formato, non si può dire altrettanto per quel che riguarda le modalità inerenti la rilevazione dei dati che contiene e poi il trattamento e l’elaborazione che li riguarda, passaggi necessari a renderli fruibili.
La domanda a questo proposito è la seguente: se ancora non abbiamo conseguito la sicurezza assoluta di poter rendere nel modo più efficace parole di 16 bit che si succedono alla velocità di 44.100 volte al secondo, che senso ha impelagarsi con il numero di dati enormemente superiore tipico del 24/192 del PCM o del 2,822 MHz del DSD, ovvero il formato alla base del Super Audio CD?
Temo che la risposta sia di ordine squisitamente commerciale. Facendo credere agli appassionati che tutte le corbellerie ripetute alla nausea per il formato CD trovino finalmente conferma con i nuovi formati.
A questo riguardo, allora, per quale motivo si dovrebbe credere a un’affermazione che altro non è se non la prova concreta della menzogna diffusa fino al momento prima?
Misteri della fede.
Non a caso, il miglioramento della qualità sonora conseguente all’impiego dei nuovi formati non è stato neppure lontanamente proporzionale all’incremento dei dati, andando quasi sempre, seppure, a interessare elementi di dettaglio. Fermo restando che le macchine migliori del formato CD non hanno mai avuto problemi ad appaiare sul campo, se non a superare, quelle dedicate alla cosiddetta alta definizione.
Che poi la maggior parte delle volte si è trattato di alta perculazione, dato che i dischi editi nel nuovo formato contenenti opere pubblicate anche in CD, quelle con cui si potesse azzardare una forma di confronto, per quanto impropria, si sono sempre dimostrate pesantemente rimaneggiate in sede di produzione. Perché lo si è fatto, forse per dare l’impressione di un miglioramento maggiore di quello che si rendeva possibile agendo solo sul fronte del formato?
In effetti i nuovi formati un vantaggio lo hanno portato, quello di causare la produzione di convertitori più veloci, come tali in grado di comportarsi in maniera più efficace con il 16/44,1 del “vecchio” CD.
A parte questo, non c’è stato questo gran salto qualitativo. Soprattutto, le macchine compatibili con i nuovi formati non sembrano in grado di mostrare una superiorità incontrovertibile nei confronti delle altre.
Tuttavia si è proseguito sulla strada dell’incremento della densità di dati e ormai per quel che riguarda il formato PCM si viaggia a frequenze di campionamento di 384 kHz e tra poco anche i 24 bit non saranno retroguardia. Sul fronte del DSD la tendenza è esattamente la stessa.
Un’indicazione di display di fronte alla quale tanti appassionati vanno in brodo di giuggiole
I DAC compatibili con i formati più recenti, comunque, sembrano per molti versi condividere le medesime limitazioni dei modelli del passato. Il progresso sostanziale al riguardo sembra essere quello inerente i loro display, che danno sempre maggiore evidenza alle scritte luminose con le quali informano l’ascoltatore del formato sul quale operano.
Da dove deriva tutta questa urgenza di mostrare le caratteristiche tecniche del formato in riproduzione? Forse dal fatto che in assenza gli elementi di differenziazione sarebbero talmente sfumati da risultare riconoscibili solo con grandi difficoltà?
Cosa avverrebbe se invece di sprecare risorse in display sempre più vistosi e nelle relative circuiterie di controllo, si curassero maggiormente le alimentazioni e le sezioni di uscita, tanto per fare due esempi? Certo, le indicazioni così vistose, evidentemente ritenute essenziali, non ci sarebbero più. Però migliorerebbero le caratteristiche sonore di quelle macchine. Del resto il loro utilizzatore dovrebbe sapere già per conto proprio che tipo di file sta ascoltando, quindi in linea di massima indicazioni tanto coreografiche si riterrebbero inutili. A meno che, appunto la loro presenza non sia assolutamente necessaria come sembra testimoniare la dotazione dei DAC più attuali. A questo punto, però, sarebbe interessante che qualcuno ne spiegasse il motivo.
Persino i DAC più economici, come certi oggettini tanto microscopici da far dubitare che al loro interno ci sia davvero qualcosa,
Il display tipico delle macchine digitali odierne, la cui presenza sembra indispensabile.
oggi sono in grado di affrontare la conversione dei formati a densità elevata. Dunque tale compatibilità non è assolutamente un sinonimo di qualità, che come al solito risiede in altri aspetti. Chi sarebbe disposto a sostenere che proprio in virtù delle loro caratteristiche DAC simili siano superiori a quelli che si fermano al 24/192 o addirittura al 16/48 ma costruiti tenendo in considerazione maggiore i fondamentali e gli elementi di contorno?
Proprio su questo si dovrebbe riflettere in merito alle caratteristiche realmente efficaci di una macchina digitale e in genere di qualsiasi apparecchiatura dedicata alla riproduzione audio.
10 thoughts on “Convertitori, formati e altre storie dal magico mondo del digitale”
Molto interessante, Claudio. Ho incontrato qualche tempo fa un progettista che si occupa di progettazione audio (crossover) per professione, per fargli ascoltare un lettore di rete che avevo assemblato, e abbiamo ascoltato dei brani con il suo giradischi, confrontandoli con le versioni 24bit/192KHz suonate dal mio. Sebbene io ne sia uscito con le ossa rotte (e non me lo aspettavo) sono convinto che con un normale CD le cose sarebbero andate molto peggio. Intendo dire che quando il CD è uscito probabilmente il costo e la complessità dei chip di conversione a 16bit erano già al limite delle possibilità tecniche (almeno a prezzi abbordabili), e anche il 44.1, con la sua vicinanza pericolosa al 40KHz (il doppio della frequenza udibile dall’uomo ? e chi lo aveva deciso ?) era una scelta probabilmente dettata da compromessi tecnici.
Se oggi il convertitore D/A della foto lavora a 32bit/192KHz e costa meno di 10 dollari questo lo dobbiamo al percorso della tecnica, che si è affinata tremendamente specialmente negli ultimi 20 anni (con un corrispondente crollo dei prezzi). Quindi se è vero che il supporto CD non rappresentò un reale miglioramento (rispetto ad un analogico di un certo livello), è vero anche che diede il via ad uno sviluppo tecnologico che ci ha fatti arrivare fin qui. Abbiamo schermi video 8K che hanno più pixel dei nostri bastoncelli, e probabilmente 24 (o 32) bit sono il limite oltre il quale non ha semplicemente senso andare, visto il nostro apparato uditivo. Credo che se nel 1982 (avevo 18 anni) il CD non fosse entrato in produzione il percorso che ci ha portati qui non sarebbe iniziato. Nell’84 acquistai il mio primo PC per 4 milioni di lire (un assemblato !!) e adesso un Raspberry da 30€ lo spazzerebbe via…..ma c’e’ un percorso da fare per arrivarci, e una parte del costo lo paga anche (o forse soprattutto) il pubblico pagante. Saluti !
Ciao Paolo e grazie per l’attenzione.
Il bello di un sito come questo è che a oltre due anni dalla pubblicazione di un articolo si possono ricevere commenti al riguardo.
Oltretutto di tenore simile, a dimostrazione che il frequentatore medio di Il Sito Della Passione Audio è di spessore tale da far invidia a chicchessia.
Entrando nello specifico del tuo commento, personalmente sono da sempre un assertore irriducibile della superiorità dell’analogico.
Soprattutto sul terreno che gli è più congeniale: naturalezza, coerenza e fluidità di emissione.
Proprio per la mia preferenza, trovo esagerata e soprattutto fuori luogo la moda attuale, che come tutte le mode attribuisce al soggetto che va a interessare prerogative ormai più vicine al leggendario, o meglio al favolistico, che alla realtà concreta.
Soprattutto quando si vedono decantare le presunte doti musicali di macchine che resistono sulla breccia solo in virtù della robustezza di lavorazioni meccaniche di 4 o 5 decenni fa, testine che già alla loro epoca erano oggetto di un netto rifiuto da parte degli appassionati avvertiti e cablaggi interni in cui con ogni probabilità la percentuale di ossido è arrivata ormai a superare quella dello stesso materiale conduttivo.
Il tutto a partire da riedizioni che sono un massacro per le orecchie e un vero e proprio insulto alle opere di cui vanno al ripescaggio, per le modalità indegne con cui il materiale originario viene sottoposto a modifiche arbitrarie che in teoria dovrebbero rivitalizzarlo.
Forse il responso del confronto che hai raccontato avrebbe potuto essere meno impietoso, utilizzando un DAC meglio all’altezza e ponendo il tutto in condizioni tali da permettere al sistema digitale di esprimere le sue potenzialità in maniera più compiuta.
Quanto al percorso evolutivo che ci ha portato alle condizioni attuali, dal mio punto di vista il formato CD non ne è stato il punto di partenza, quanto una mera tappa evolutiva che si è limitata a sfruttare le possibilità tecnologiche dell’epoca, sviluppate soprattutto a livello del settore informatico e adattate alla bisogna.
Condendo poi il tutto con le quantità colossali di propaganda e della mistificazione di cui essa si nutre, procurando al settore di nostro interesse un ventennio abbondante di sostanziale regressione, nell’attesa prolungatasi oltremodo che le tecniche applicate al settore digitale infine maturassero, divenendo così fruibili anche per la riproduzione musicale di livello qualitativo accettabile.
Ancora una volta, è stata soprattutto una questione di finanze e capitali: la fretta di rientrare nel più breve tempo possibile degli investimenti effettuati nei confronti di un progetto velleitario e dettato soprattutto dalla volontà di effettuare una forzatura nei confronti della domanda aggregata inerente il mercato legato alla riproduzione sonora di qualità elevata, invece che da elemento propulsivo ha funzionato come catalizzatore di una crisi per il settore, dalla quale non è stato più in grado di uscire. Proprio perché le argomentazioni false e pretestuose utilizzare per promuovere il formato digitale hanno causato innanzitutto un disamoramento per gran parte del pubblico interessato. Avvenuto come sempre dopo l’esborso di cifre tuttaltro che irrisorie, per avere in sostanza qualcosa di peggiore di ciò che lo ha preceduto.
A poco è servito anche il ritorno d’interesse nei confronti dell’analogico, a dimostrazione innanzitutto della testardaggine della realtà, proprio perché è arrivato in un momento in cui la crisi del settore era tale da aver spinto molti ad aggrapparsi ad esso e usarlo come strumento per tentare di ripianare le conseguenze della serie inverosimile di errori commessi fino a quel punto. Con il risultato di ammazzare una seconda volta l’analogico, che in breve tempo ha visto i prezzi delle apparecchiature ad esso legate andare oltre i limiti di qualsiasi ragionevolezza. Così oggi la maggior parte degli appassionati tira avanti ripescando quelli che a tutti gli effetti sono residuati bellici buoni per la discarica, crecdendo di avere per le mani chissà quale valore, innanzitutto in termini monetari anziché musicali. Così il comparto che avrebbe potuto fare da traino a un recupero di più ampio raggio è stato definitivamente affossato.
Non dimentichiamo infine che la spinta alla diffusione del digitale è arrivata in buona parte per via delle possibilità di abbattimento dei costi realizzativi, una volta che la produzione fosse entrata a regime, rispetto alle costose sorgenti analogiche, che anche negli esempi più a buon mercato necessitavano di una serie di componenti di alta precisione meccanica, e di circuiterie elettroniche sempre alquanto criticvhe, con i costi ad essi legati, che l’industria di settore non aveva più intenzione di affrontare.
Si dice che il diavolo faccia le pentole ma non i coperchi: così quella tecnologia che nelle intenzioni dei suoi propugnatori avrebbe dovuto ampliare a dismisura la platea del pubblico interessato alla riproduzione sonora, come profetizzavano i cantori del digitale, ha finito invece col segnare l’inizio della fine della sua epoca d’oro.
Non solo per il regresso prestazionale, ma anche e soprattutto perché l’evolvere delle tecniche legate al digitale avrebbe portato nel giro di pochi anni all’insostenibilità di un processo creativo degno di questo nome. Non a caso ancora oggi, ad alcuni decenni di distanza, il nocciolo residuale della riproduzione sonora di qualità si sostiene sulla reiterazione di opere artistiche concepite quando il digitale era ancora di là da venire.
In questo i nuovi formati nulla hanno potuto, se non affossare ulteriormente il settore, essendosi rivelati un buco nell’acqua ancora peggiore.
Efficacissimi nel far credere all’utenza di essere di fronte a un continuo progresso tecnico, tale da richiedere un ulteriore rinnovo delle attrezzature dedicate alla riproduzione, hanno dimostrato la loro sostanziale incapacità di segnare un concreto passo in avanti rispetto a un formato 44,1/16 messo nelle condizioni di operare al meglio delle sue potenzialità. Il loro apporto concreto è stato soprattutto quello di porre il formato digitale originario nelle condizioni di funzionare finalmente come avrebbe dovuto.
Ti ringrazio comunque per il bel commento e spero di risentirti presto.
Caro Claudio,
interessante disamina per chi come me quei tempi li ha vissuti da nemmeno ventenne, è giusto ogni tanto ricordare come andarono le cose, se non fosse per memoria storica e anche perchè la transizione digitale è ben lungi dall’essere conclusa.
La gatta frettolosa di piazzare un apparecchio CD per ogni rack venduto fino a qualche anno addietro, prima che fosse passata la moda, partorì un formato che fu a breve copiabile senza perdite.
E, a differenza dell’industria cinematografica che capì che vendere gli originali ad un prezzo paragonabile agli equivalenti piratati era l’unica strada per la sopravvivenza, il dischetto musicale argentato rimase su prezzi alti per molti anni successivi. Questa fu la cecità delle industrie discografiche a mio avviso.
Il risultato fu che tutto cambiò, nel modo di intendere la musica stessa, tanto che ad oggi è un mondo completamente nuovo rispetto ai primordi da te descritti.
I buoi sono scappati e nessun sovracampionamento li farà tornare, nemmeno quando si romperà l’ultima PS3 in grado di copiare i SACD.
Qualche pensiero sparso, perdona vista l’ora 🙂
un caro saluto e avanti così
Caro Massimo, grazie del commento e degli elementi ulteriori che aggiungi, indubbiamente centrati. Si, osservando la questione in prospettiva, la seconda fase del digitale, appunto quelli dei formati ad alta definizione, è stata forse ancor più contraddittoria della prima. Al punto che sembra aver paradossalmente spianato la strada al rientro in grande stile dell’analogico.
Quanto alla politica commerciale dell’industria discografica, forse più che a un’incomprensione per le necessità del mercato, si potrebbe pensare alla volontà di sfruttare al massimo possibile la situazione, per poi abbandonarlo al suo destino. Del resto le major fanno parte degli imperi commerciali che si occupano di intrattenimento, quindi i vertici degli apparati decisionali che riguardano i due settori sono sostanzialmente gli stessi.
Certamente oggi ci troviamo in una fase che ormai non ha più nulla a che fare con quella che si presentava nei primi anni ottanta e proprio le possibilità enormi, ma per molti versi ambigue del digitale, hanno responsabilità molto importanti al riguardo.
In quell’epoca anch’io avevo più o meno la tua stessa età, come un po’ tutti del resto, essendo quello della riproduzione sonora un fenomeno legato, o meglio circoscritto, a una generazione ben precisa.
Se già il CD è stato denso di contraddizioni, Le scelte riguardanti il SACD sembrano ancora più incomprensibili. Prima lo si rese inaccessibile a livello di streaming digitale, segno forse che ci si attendessero chissà quali sviluppi. Mentre invece fu chiaro fin dall’inizio che non potesse arrivare chissà dove, proprio per la concorrenza del CD che si pretendeva obsoleto quando invece iniziava allora a entrare nella fase della maturità. Poi arrivò l’apertura di quella porta laterale data dalla PS3, che se vogliamo potrebbe essere vista in parallelo all’operazione eseguita a suo tempo con i masterizzatori, a simboleggiare la disponibilità dell’industria a fare del settore discografico una sorta di ostaggio, da spendere a piacere in funzione del successo di altri comparti. In tutto questo il pubblico pagante, che poi è quello che tiene in piedi tutta la baracca, sembra essere considerato nulla più di una variante trascurabile e pilotabile a piacimento grazie all’apparato di zerbinaggio, ehm, informazione, sempre pronto a sostenere tutto e tutto il suo contrario. Osservato in retrospettiva, il digitale è stato forse quanto di più efficace nel metterne a nudo le poderose ipocrisie e la tendenza innata a vendersi al miglior offerente. D’altronde chi ha una simile attitudine sembra non considerare che il destino del servo è segnato già in partenza: una volta che ha esaurito il suo compito, lo si congeda con un bel calcio nel didietro. Diciamo che per certuni ci vorrebbe ben altro per bilanciare in minima parte le nefandezze che hanno compiuto in maniera così sistematica, ma come si sa la giustizia non è di questo mondo.
Trovo infine che nel tuo bel commento non ci sia proprio nulla da perdonare, né a questa né ad altra ora. Averne, anzi, di commenti del genere. Spero allora che questo non sia che l’inizio e di poter avere in forma continuativa un supporto che oltre a essere gradito denota uno spessore innegabile.
A presto!
Un articolo importante questo, sulla “evoluzione” del digitale, sui convertitori ed i nuovi formati, Claudio Checchi. Fondamentale poi riportare il parere di Ken Ishiwata sul SACD “senza convertitori”: lessi una sua intervista di parecchi anni fa, in cui parlava di un apparecchio realmente (ogni allusione è voluta) costruito da lui, per uso personale, in cui non c’erano convertitori, appunto, ma soltanto un filtro passa-basso; a suo parere il suono era incomparabilmente migliore.
Sono stato felice di constatare il tuo aver riportato quindi fedelmente il suo pensiero, anche quando parli del “non essere pronti” degli appassionati, secondo la Marantz.
Aggiungo una piccola nota personale, su Ishiwata: parecchi anni fa lo incontrai in occasione di una tra le principali mostre del nostro settore, mentre tentava di dimostrare le (a mio parere, comunque, non eccelse) doti di un lettore Marantz collegato a delle Tannoy piuttosto economiche. Il risultato era ovviamente mediocre; avvicinatolo, gli chiesi cosa ne pensasse, davvero, non potendo credere che quel suono potesse piacergli. A quel punto lui – forse in ossequio alla tradizionale proibizione della menzogna caratteristica dell’educazione giapponese – mi disse, con un sorriso piuttosto malinconico, che era ciò che l’azienda proprietaria di Marantz e Tannoy desiderava si esponesse, e che lui era ben consapevole del non esaltante risultato ottenuto…
Grazie del tuo commento, Giulio. Quanto al riportare le cose al meglio della loro realtà, e delle mie possibilità ovviamente, ne ho fatto il punto fondamentale della mia attività fin dagli inizi. Proprio così mi sono procurato una serie di problemi che non ti dico, ma non per questo sono venuto meno alle mie idee. Al riguardo mi piace ricordare un fatterello accaduto tanti anni fa. Fui invitato da un negozio di hi end alla presentazione di un nuovo amplificatore realizzato da un marchio piuttosto stimato, dalla quale poi ricavai un reportage. Dopo la pubblicazione mi telefona il titolare del negozio e con aria stranita mi fa: “Ma hai scritto per filo e per segno quello che è successo!”. Ovvio, gli risposi, cosa ti aspettavi? Se già ho il fatto per quello che è, perché sprecare tempo e fatica a inventare qualcos’altro? Oltretutto credo che la sincerità traspaia da uno scritto, almeno agli occhi di chi ritiene importanti certe cose. Quanto a Ishiwata, davvero non capisco perché mai uno come lui debba continuare a essere tanto succube di gente interessata solo a contare banconote. Si tratta comunque di una bella testimonianza, che dà il segno di tempi come quelli attuali, in cui le buone qualità non contano più nulla o quasi. Spero di averti tra i frequentatori abituali del sito e che vorrai inviare ancora i tuoi commenti, che denotano la tua attenta sensibilità e saranno sempre i benvenuti. A presto!
Buongiorno Claudio ,
anche a distanza di tempo (prima non lo avevo letto) i tuoi articoli suscitano sempre (in me) grande interesse (sono senza tempo , credo si dica).
In particolare mi ha colpito questa frase:
“Successivamente alla delibera del sistema Super Audio CD, nella sua personale sperimentazione tentò la rimozione tout court dei convertitori D/A, ottenendo risultati di rilievo notevole. Come accade quasi sempre peraltro, nel momento in cui si libera il percorso del segnale da un ostacolo di un certo rilievo.”
Non sono un tecnico dell’ argomento , ma la logica mi suggerisce che se un segnale elettrico elaborato da un dispositivo (AD) affinchè sia codificato secondo un formato numerico (non so bene come descrivere la cosa) , debba poi , prima di raggiungere i dispositivi di trasformazione da energia elettrica a onde sonore (altoparlanti) , dovrebbe ricevere il trattamento inverso (DA).
Quindi:
1 non ho capito nulla
2 si intende dire (K.I.), che la trasformazione in segnale analogico adatto a pilotare degli altoparlanti (passando da un amplificatore che ne aumenta il valore del segnale) , non andava eseguito all’ interno del lettore Marantz citato , ma di un dispositivo esterno ad esso , cioè un DA.
Ciao Riccardo,
grazie a te dell’apprezzamento.
Quello che dici in teoria è giusto. Tuttavia, stando alle parole di Ishiwata, per le prerogative intrinseche della codifica DSD propria del segnale relativo ai SACD, secondo lui si poteva fare a meno della conversione D/A. Se non ricordo male, ma dopo tanti anni potrei sbagliare, mediante l’impiego di un semplice filtro passa-basso di frequenza e pendenza appropriate.
Poi può darsi anche che non la raccontasse fino in fondo e tenesse qualcosa per sé, che nel caso avrebbe tutte le probabilità di essere la parte più significativa della questione, ma tant’è.
A me la cosa colpì non tanto per la questione tecnica, quanto per quella professionale e umana.
Nei panni del progettista ormai scomparso, una volta che mi fossi sentito rispondere picche, riguardo all’impiego della soluzione sul prodotto di serie, oltretutto perché “il pubblico non è pronto per l’eliminazione del convertitore D/A”, un po’ perché ho uno scarsissimo livello di tolleranza per gli atteggiamenti di simile paternalismo e ancor meno per quelli convinti di poter far passare tutti gli altri per stupidi, un po’ perché avrei reputato privo di senso continuare un rapporto di collaborazione basato su presupposti come quelli che la vicenda ha reso evidenti, avrei preso la porta e me ne sarei andato.
I retroscena non sono noti ma, come si è evidenziato in seguito, Ishiwata ha ritenuto opportuno restarsene al suo posto, più o meno tranquillamente, e ha continuato la sua collaborazione con quel fabbricante per molto tempo ancora.
Ripensandoci a mente fredda, la faccenda potrebbe anche essere stata una specie di “ballon d’essai”, un modo come un altro per riportare l’attenzione su quel formato, che al pari del suo concorrente DVD-Audio si rivelò sostanzialmente nato morto e di lì a poco sarebbe stato abbandonato.
Il presupposto per l’eliminazione del convertitore D/A venne individuato infatti nella “grande rassomiglianza del segnale DSD con quello analogico”, in una fase in cui il malcontento degli appassionati nei confronti del digitale era ancora diffuso e mostrava chiari segni di non volersi sopire, sia pure dopo tanti anni di martellamento eseguito mediante la narrazione delle meraviglie incommensurabili del digitale. Non a caso di lì a poco l’analogico avrebbe ripreso la sua “lunga marcia” che lo avrebbe riportato infine a recuperare la sua posizione di supporto fisico più venduto del mercato discografico.
Ciao Riccardo,
“…un po’ perché ho uno scarsissimo livello di tolleranza per gli atteggiamenti di simile paternalismo e ancor meno per quelli convinti di poter far passare tutti gli altri per stupidi…”
condivido il fastidio …
“per le prerogative intrinseche della codifica DSD propria del segnale relativo ai SACD, secondo lui si poteva fare a meno della conversione D/A”
Dubito.
Grazie e buona giornata
Per farsi un’idea di come stanno le cose, occorre prima avere un minimo chiara la differenza sostanziale tra il segnale DSD e quello in formato PCM. Facendo succedere una serie di 1 e 0 in funzione del valore assoluto del segnale, che l’1 che si ha quando il valore sale e lo 0 quando il valore scende, Il DSD assomiglia in effetti molto più a una sinusoide, solo un po’ più seghettata. Con l’impiego di un passa-basso, quella seghettatura magari non diventerà di uniformità perfetta, ma è possibile che diventi più “ascoltabile” rispetto allo stesso segnale fatto passare per un convertitore D/A, oltretutto dell’epoca.
Senza contare che se dubiti dai ragione ai capoccioni Marantz! 😉
Molto interessante, Claudio. Ho incontrato qualche tempo fa un progettista che si occupa di progettazione audio (crossover) per professione, per fargli ascoltare un lettore di rete che avevo assemblato, e abbiamo ascoltato dei brani con il suo giradischi, confrontandoli con le versioni 24bit/192KHz suonate dal mio. Sebbene io ne sia uscito con le ossa rotte (e non me lo aspettavo) sono convinto che con un normale CD le cose sarebbero andate molto peggio. Intendo dire che quando il CD è uscito probabilmente il costo e la complessità dei chip di conversione a 16bit erano già al limite delle possibilità tecniche (almeno a prezzi abbordabili), e anche il 44.1, con la sua vicinanza pericolosa al 40KHz (il doppio della frequenza udibile dall’uomo ? e chi lo aveva deciso ?) era una scelta probabilmente dettata da compromessi tecnici.
Se oggi il convertitore D/A della foto lavora a 32bit/192KHz e costa meno di 10 dollari questo lo dobbiamo al percorso della tecnica, che si è affinata tremendamente specialmente negli ultimi 20 anni (con un corrispondente crollo dei prezzi). Quindi se è vero che il supporto CD non rappresentò un reale miglioramento (rispetto ad un analogico di un certo livello), è vero anche che diede il via ad uno sviluppo tecnologico che ci ha fatti arrivare fin qui. Abbiamo schermi video 8K che hanno più pixel dei nostri bastoncelli, e probabilmente 24 (o 32) bit sono il limite oltre il quale non ha semplicemente senso andare, visto il nostro apparato uditivo. Credo che se nel 1982 (avevo 18 anni) il CD non fosse entrato in produzione il percorso che ci ha portati qui non sarebbe iniziato. Nell’84 acquistai il mio primo PC per 4 milioni di lire (un assemblato !!) e adesso un Raspberry da 30€ lo spazzerebbe via…..ma c’e’ un percorso da fare per arrivarci, e una parte del costo lo paga anche (o forse soprattutto) il pubblico pagante. Saluti !
Ciao Paolo e grazie per l’attenzione.
Il bello di un sito come questo è che a oltre due anni dalla pubblicazione di un articolo si possono ricevere commenti al riguardo.
Oltretutto di tenore simile, a dimostrazione che il frequentatore medio di Il Sito Della Passione Audio è di spessore tale da far invidia a chicchessia.
Entrando nello specifico del tuo commento, personalmente sono da sempre un assertore irriducibile della superiorità dell’analogico.
Soprattutto sul terreno che gli è più congeniale: naturalezza, coerenza e fluidità di emissione.
Proprio per la mia preferenza, trovo esagerata e soprattutto fuori luogo la moda attuale, che come tutte le mode attribuisce al soggetto che va a interessare prerogative ormai più vicine al leggendario, o meglio al favolistico, che alla realtà concreta.
Soprattutto quando si vedono decantare le presunte doti musicali di macchine che resistono sulla breccia solo in virtù della robustezza di lavorazioni meccaniche di 4 o 5 decenni fa, testine che già alla loro epoca erano oggetto di un netto rifiuto da parte degli appassionati avvertiti e cablaggi interni in cui con ogni probabilità la percentuale di ossido è arrivata ormai a superare quella dello stesso materiale conduttivo.
Il tutto a partire da riedizioni che sono un massacro per le orecchie e un vero e proprio insulto alle opere di cui vanno al ripescaggio, per le modalità indegne con cui il materiale originario viene sottoposto a modifiche arbitrarie che in teoria dovrebbero rivitalizzarlo.
Forse il responso del confronto che hai raccontato avrebbe potuto essere meno impietoso, utilizzando un DAC meglio all’altezza e ponendo il tutto in condizioni tali da permettere al sistema digitale di esprimere le sue potenzialità in maniera più compiuta.
Quanto al percorso evolutivo che ci ha portato alle condizioni attuali, dal mio punto di vista il formato CD non ne è stato il punto di partenza, quanto una mera tappa evolutiva che si è limitata a sfruttare le possibilità tecnologiche dell’epoca, sviluppate soprattutto a livello del settore informatico e adattate alla bisogna.
Condendo poi il tutto con le quantità colossali di propaganda e della mistificazione di cui essa si nutre, procurando al settore di nostro interesse un ventennio abbondante di sostanziale regressione, nell’attesa prolungatasi oltremodo che le tecniche applicate al settore digitale infine maturassero, divenendo così fruibili anche per la riproduzione musicale di livello qualitativo accettabile.
Ancora una volta, è stata soprattutto una questione di finanze e capitali: la fretta di rientrare nel più breve tempo possibile degli investimenti effettuati nei confronti di un progetto velleitario e dettato soprattutto dalla volontà di effettuare una forzatura nei confronti della domanda aggregata inerente il mercato legato alla riproduzione sonora di qualità elevata, invece che da elemento propulsivo ha funzionato come catalizzatore di una crisi per il settore, dalla quale non è stato più in grado di uscire. Proprio perché le argomentazioni false e pretestuose utilizzare per promuovere il formato digitale hanno causato innanzitutto un disamoramento per gran parte del pubblico interessato. Avvenuto come sempre dopo l’esborso di cifre tuttaltro che irrisorie, per avere in sostanza qualcosa di peggiore di ciò che lo ha preceduto.
A poco è servito anche il ritorno d’interesse nei confronti dell’analogico, a dimostrazione innanzitutto della testardaggine della realtà, proprio perché è arrivato in un momento in cui la crisi del settore era tale da aver spinto molti ad aggrapparsi ad esso e usarlo come strumento per tentare di ripianare le conseguenze della serie inverosimile di errori commessi fino a quel punto. Con il risultato di ammazzare una seconda volta l’analogico, che in breve tempo ha visto i prezzi delle apparecchiature ad esso legate andare oltre i limiti di qualsiasi ragionevolezza. Così oggi la maggior parte degli appassionati tira avanti ripescando quelli che a tutti gli effetti sono residuati bellici buoni per la discarica, crecdendo di avere per le mani chissà quale valore, innanzitutto in termini monetari anziché musicali. Così il comparto che avrebbe potuto fare da traino a un recupero di più ampio raggio è stato definitivamente affossato.
Non dimentichiamo infine che la spinta alla diffusione del digitale è arrivata in buona parte per via delle possibilità di abbattimento dei costi realizzativi, una volta che la produzione fosse entrata a regime, rispetto alle costose sorgenti analogiche, che anche negli esempi più a buon mercato necessitavano di una serie di componenti di alta precisione meccanica, e di circuiterie elettroniche sempre alquanto criticvhe, con i costi ad essi legati, che l’industria di settore non aveva più intenzione di affrontare.
Si dice che il diavolo faccia le pentole ma non i coperchi: così quella tecnologia che nelle intenzioni dei suoi propugnatori avrebbe dovuto ampliare a dismisura la platea del pubblico interessato alla riproduzione sonora, come profetizzavano i cantori del digitale, ha finito invece col segnare l’inizio della fine della sua epoca d’oro.
Non solo per il regresso prestazionale, ma anche e soprattutto perché l’evolvere delle tecniche legate al digitale avrebbe portato nel giro di pochi anni all’insostenibilità di un processo creativo degno di questo nome. Non a caso ancora oggi, ad alcuni decenni di distanza, il nocciolo residuale della riproduzione sonora di qualità si sostiene sulla reiterazione di opere artistiche concepite quando il digitale era ancora di là da venire.
In questo i nuovi formati nulla hanno potuto, se non affossare ulteriormente il settore, essendosi rivelati un buco nell’acqua ancora peggiore.
Efficacissimi nel far credere all’utenza di essere di fronte a un continuo progresso tecnico, tale da richiedere un ulteriore rinnovo delle attrezzature dedicate alla riproduzione, hanno dimostrato la loro sostanziale incapacità di segnare un concreto passo in avanti rispetto a un formato 44,1/16 messo nelle condizioni di operare al meglio delle sue potenzialità. Il loro apporto concreto è stato soprattutto quello di porre il formato digitale originario nelle condizioni di funzionare finalmente come avrebbe dovuto.
Ti ringrazio comunque per il bel commento e spero di risentirti presto.
Caro Claudio,
interessante disamina per chi come me quei tempi li ha vissuti da nemmeno ventenne, è giusto ogni tanto ricordare come andarono le cose, se non fosse per memoria storica e anche perchè la transizione digitale è ben lungi dall’essere conclusa.
La gatta frettolosa di piazzare un apparecchio CD per ogni rack venduto fino a qualche anno addietro, prima che fosse passata la moda, partorì un formato che fu a breve copiabile senza perdite.
E, a differenza dell’industria cinematografica che capì che vendere gli originali ad un prezzo paragonabile agli equivalenti piratati era l’unica strada per la sopravvivenza, il dischetto musicale argentato rimase su prezzi alti per molti anni successivi. Questa fu la cecità delle industrie discografiche a mio avviso.
Il risultato fu che tutto cambiò, nel modo di intendere la musica stessa, tanto che ad oggi è un mondo completamente nuovo rispetto ai primordi da te descritti.
I buoi sono scappati e nessun sovracampionamento li farà tornare, nemmeno quando si romperà l’ultima PS3 in grado di copiare i SACD.
Qualche pensiero sparso, perdona vista l’ora 🙂
un caro saluto e avanti così
Caro Massimo, grazie del commento e degli elementi ulteriori che aggiungi, indubbiamente centrati. Si, osservando la questione in prospettiva, la seconda fase del digitale, appunto quelli dei formati ad alta definizione, è stata forse ancor più contraddittoria della prima. Al punto che sembra aver paradossalmente spianato la strada al rientro in grande stile dell’analogico.
Quanto alla politica commerciale dell’industria discografica, forse più che a un’incomprensione per le necessità del mercato, si potrebbe pensare alla volontà di sfruttare al massimo possibile la situazione, per poi abbandonarlo al suo destino. Del resto le major fanno parte degli imperi commerciali che si occupano di intrattenimento, quindi i vertici degli apparati decisionali che riguardano i due settori sono sostanzialmente gli stessi.
Certamente oggi ci troviamo in una fase che ormai non ha più nulla a che fare con quella che si presentava nei primi anni ottanta e proprio le possibilità enormi, ma per molti versi ambigue del digitale, hanno responsabilità molto importanti al riguardo.
In quell’epoca anch’io avevo più o meno la tua stessa età, come un po’ tutti del resto, essendo quello della riproduzione sonora un fenomeno legato, o meglio circoscritto, a una generazione ben precisa.
Se già il CD è stato denso di contraddizioni, Le scelte riguardanti il SACD sembrano ancora più incomprensibili. Prima lo si rese inaccessibile a livello di streaming digitale, segno forse che ci si attendessero chissà quali sviluppi. Mentre invece fu chiaro fin dall’inizio che non potesse arrivare chissà dove, proprio per la concorrenza del CD che si pretendeva obsoleto quando invece iniziava allora a entrare nella fase della maturità. Poi arrivò l’apertura di quella porta laterale data dalla PS3, che se vogliamo potrebbe essere vista in parallelo all’operazione eseguita a suo tempo con i masterizzatori, a simboleggiare la disponibilità dell’industria a fare del settore discografico una sorta di ostaggio, da spendere a piacere in funzione del successo di altri comparti. In tutto questo il pubblico pagante, che poi è quello che tiene in piedi tutta la baracca, sembra essere considerato nulla più di una variante trascurabile e pilotabile a piacimento grazie all’apparato di zerbinaggio, ehm, informazione, sempre pronto a sostenere tutto e tutto il suo contrario. Osservato in retrospettiva, il digitale è stato forse quanto di più efficace nel metterne a nudo le poderose ipocrisie e la tendenza innata a vendersi al miglior offerente. D’altronde chi ha una simile attitudine sembra non considerare che il destino del servo è segnato già in partenza: una volta che ha esaurito il suo compito, lo si congeda con un bel calcio nel didietro. Diciamo che per certuni ci vorrebbe ben altro per bilanciare in minima parte le nefandezze che hanno compiuto in maniera così sistematica, ma come si sa la giustizia non è di questo mondo.
Trovo infine che nel tuo bel commento non ci sia proprio nulla da perdonare, né a questa né ad altra ora. Averne, anzi, di commenti del genere. Spero allora che questo non sia che l’inizio e di poter avere in forma continuativa un supporto che oltre a essere gradito denota uno spessore innegabile.
A presto!
Un articolo importante questo, sulla “evoluzione” del digitale, sui convertitori ed i nuovi formati, Claudio Checchi. Fondamentale poi riportare il parere di Ken Ishiwata sul SACD “senza convertitori”: lessi una sua intervista di parecchi anni fa, in cui parlava di un apparecchio realmente (ogni allusione è voluta) costruito da lui, per uso personale, in cui non c’erano convertitori, appunto, ma soltanto un filtro passa-basso; a suo parere il suono era incomparabilmente migliore.
Sono stato felice di constatare il tuo aver riportato quindi fedelmente il suo pensiero, anche quando parli del “non essere pronti” degli appassionati, secondo la Marantz.
Aggiungo una piccola nota personale, su Ishiwata: parecchi anni fa lo incontrai in occasione di una tra le principali mostre del nostro settore, mentre tentava di dimostrare le (a mio parere, comunque, non eccelse) doti di un lettore Marantz collegato a delle Tannoy piuttosto economiche. Il risultato era ovviamente mediocre; avvicinatolo, gli chiesi cosa ne pensasse, davvero, non potendo credere che quel suono potesse piacergli. A quel punto lui – forse in ossequio alla tradizionale proibizione della menzogna caratteristica dell’educazione giapponese – mi disse, con un sorriso piuttosto malinconico, che era ciò che l’azienda proprietaria di Marantz e Tannoy desiderava si esponesse, e che lui era ben consapevole del non esaltante risultato ottenuto…
Grazie del tuo commento, Giulio. Quanto al riportare le cose al meglio della loro realtà, e delle mie possibilità ovviamente, ne ho fatto il punto fondamentale della mia attività fin dagli inizi. Proprio così mi sono procurato una serie di problemi che non ti dico, ma non per questo sono venuto meno alle mie idee. Al riguardo mi piace ricordare un fatterello accaduto tanti anni fa. Fui invitato da un negozio di hi end alla presentazione di un nuovo amplificatore realizzato da un marchio piuttosto stimato, dalla quale poi ricavai un reportage. Dopo la pubblicazione mi telefona il titolare del negozio e con aria stranita mi fa: “Ma hai scritto per filo e per segno quello che è successo!”. Ovvio, gli risposi, cosa ti aspettavi? Se già ho il fatto per quello che è, perché sprecare tempo e fatica a inventare qualcos’altro? Oltretutto credo che la sincerità traspaia da uno scritto, almeno agli occhi di chi ritiene importanti certe cose. Quanto a Ishiwata, davvero non capisco perché mai uno come lui debba continuare a essere tanto succube di gente interessata solo a contare banconote. Si tratta comunque di una bella testimonianza, che dà il segno di tempi come quelli attuali, in cui le buone qualità non contano più nulla o quasi. Spero di averti tra i frequentatori abituali del sito e che vorrai inviare ancora i tuoi commenti, che denotano la tua attenta sensibilità e saranno sempre i benvenuti. A presto!
Buongiorno Claudio ,
anche a distanza di tempo (prima non lo avevo letto) i tuoi articoli suscitano sempre (in me) grande interesse (sono senza tempo , credo si dica).
In particolare mi ha colpito questa frase:
“Successivamente alla delibera del sistema Super Audio CD, nella sua personale sperimentazione tentò la rimozione tout court dei convertitori D/A, ottenendo risultati di rilievo notevole. Come accade quasi sempre peraltro, nel momento in cui si libera il percorso del segnale da un ostacolo di un certo rilievo.”
Non sono un tecnico dell’ argomento , ma la logica mi suggerisce che se un segnale elettrico elaborato da un dispositivo (AD) affinchè sia codificato secondo un formato numerico (non so bene come descrivere la cosa) , debba poi , prima di raggiungere i dispositivi di trasformazione da energia elettrica a onde sonore (altoparlanti) , dovrebbe ricevere il trattamento inverso (DA).
Quindi:
1 non ho capito nulla
2 si intende dire (K.I.), che la trasformazione in segnale analogico adatto a pilotare degli altoparlanti (passando da un amplificatore che ne aumenta il valore del segnale) , non andava eseguito all’ interno del lettore Marantz citato , ma di un dispositivo esterno ad esso , cioè un DA.
Grazie Claudio
Riccardo
Ciao Riccardo,
grazie a te dell’apprezzamento.
Quello che dici in teoria è giusto. Tuttavia, stando alle parole di Ishiwata, per le prerogative intrinseche della codifica DSD propria del segnale relativo ai SACD, secondo lui si poteva fare a meno della conversione D/A. Se non ricordo male, ma dopo tanti anni potrei sbagliare, mediante l’impiego di un semplice filtro passa-basso di frequenza e pendenza appropriate.
Poi può darsi anche che non la raccontasse fino in fondo e tenesse qualcosa per sé, che nel caso avrebbe tutte le probabilità di essere la parte più significativa della questione, ma tant’è.
A me la cosa colpì non tanto per la questione tecnica, quanto per quella professionale e umana.
Nei panni del progettista ormai scomparso, una volta che mi fossi sentito rispondere picche, riguardo all’impiego della soluzione sul prodotto di serie, oltretutto perché “il pubblico non è pronto per l’eliminazione del convertitore D/A”, un po’ perché ho uno scarsissimo livello di tolleranza per gli atteggiamenti di simile paternalismo e ancor meno per quelli convinti di poter far passare tutti gli altri per stupidi, un po’ perché avrei reputato privo di senso continuare un rapporto di collaborazione basato su presupposti come quelli che la vicenda ha reso evidenti, avrei preso la porta e me ne sarei andato.
I retroscena non sono noti ma, come si è evidenziato in seguito, Ishiwata ha ritenuto opportuno restarsene al suo posto, più o meno tranquillamente, e ha continuato la sua collaborazione con quel fabbricante per molto tempo ancora.
Ripensandoci a mente fredda, la faccenda potrebbe anche essere stata una specie di “ballon d’essai”, un modo come un altro per riportare l’attenzione su quel formato, che al pari del suo concorrente DVD-Audio si rivelò sostanzialmente nato morto e di lì a poco sarebbe stato abbandonato.
Il presupposto per l’eliminazione del convertitore D/A venne individuato infatti nella “grande rassomiglianza del segnale DSD con quello analogico”, in una fase in cui il malcontento degli appassionati nei confronti del digitale era ancora diffuso e mostrava chiari segni di non volersi sopire, sia pure dopo tanti anni di martellamento eseguito mediante la narrazione delle meraviglie incommensurabili del digitale. Non a caso di lì a poco l’analogico avrebbe ripreso la sua “lunga marcia” che lo avrebbe riportato infine a recuperare la sua posizione di supporto fisico più venduto del mercato discografico.
Ciao Riccardo,
“…un po’ perché ho uno scarsissimo livello di tolleranza per gli atteggiamenti di simile paternalismo e ancor meno per quelli convinti di poter far passare tutti gli altri per stupidi…”
condivido il fastidio …
“per le prerogative intrinseche della codifica DSD propria del segnale relativo ai SACD, secondo lui si poteva fare a meno della conversione D/A”
Dubito.
Grazie e buona giornata
Per farsi un’idea di come stanno le cose, occorre prima avere un minimo chiara la differenza sostanziale tra il segnale DSD e quello in formato PCM. Facendo succedere una serie di 1 e 0 in funzione del valore assoluto del segnale, che l’1 che si ha quando il valore sale e lo 0 quando il valore scende, Il DSD assomiglia in effetti molto più a una sinusoide, solo un po’ più seghettata. Con l’impiego di un passa-basso, quella seghettatura magari non diventerà di uniformità perfetta, ma è possibile che diventi più “ascoltabile” rispetto allo stesso segnale fatto passare per un convertitore D/A, oltretutto dell’epoca.
Senza contare che se dubiti dai ragione ai capoccioni Marantz! 😉